專題新聞 / 第573期 20180314
兩會前機構改革方案傳出變動很大

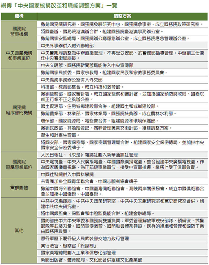
兩會前網傳一份1.5萬字的機構改革方案,內容顯示此次改革涉及諸多重要機構,包括國安部、中央警衛局等。(AFP)
中共19屆三中全會通過中央國家機關機構改革方案,隨後網路上出現一份未經證實的1.5萬字的改革方案詳情,內容顯示此次改革涉及諸多重要機構,包括:國安部、中央警衛局、央視、新華社等。
文 _ 姜望潮
習近平當局分別在2月6日和28日舉行黨外人士座談會和民主協商會,通報有關《深化黨和國家機構改革的決定》和改革方案。
中共19屆三中全會公報也已提及,「同意把《深化黨和國家機構改革方案》的部分內容按照法定程序提交13屆全國人大一次會議審議」。
其後網上開始流傳長達1.5萬字的「中央國家機構改革和職能調整方案」。這一網傳方案顯示,改革後的國務院組成部門為19個,少於過去的25個。而改革後的中央直屬機構為9個,包括:中央辦公廳、中宣部、中組部、統戰部等。

方案提及,主管港澳事務的國務院港澳辦與主管臺灣事務的國臺辦合併,組建「國務院臺港澳事務辦公室」。臺灣事務排在港澳事務前,顯示未來該機構主任或由對臺官員主責。
此外,該方案還涉及其他調整,包括:國家安全部撤銷,新組建國家安全保密總局;中央警衛局調整為中辦直接管理,不再受公安部、武警總部指導管理,中辦副主任兼任中央警衛局局長。
銀監會、保監會、證監會合併組建國家金融總局;《人民日報》、《求是》雜誌社劃入新華通訊社。◇
|
|








