政協名單洩八大玄機 汪洋看管江家三老虎

(Getty Images)
近日,13屆全國政協委員會名單出爐,洩密了中共高層人事的八大玄機。
在2158名政協名單中有99人是中共界別,包括江澤民家族三大要員:吳志明、王榮、夏德仁。
而七名政治局常委中唯一當選政協委員的汪洋,按慣例將出任政協主席,此後,政協系統「打虎」將有什麼新局面?
江澤民家族三隻「老虎」,吳志明、王榮、夏德仁命運如何,將是中國時局發展看點之一。

汪洋將出任政協主席,政協系統「打虎」新局面可期。(AFP)
文 _ 姜望潮
1月24日,中共第12屆全國政協常委會第24次會議通過第13屆全國政協委員會委員名單,共2158人。其中,中共界別99人,主要由省級政協主席、退居二線的省部級中央、地方高官組成。
梳理這99人名單,可以發現諸多看點,最突出的特色是,這屆政協人員結構大變動,真可謂大換血,看來汪洋是藉政協這一位置大幹一場了。
政協名單洩密高層人事八大玄機
一、汪洋任政協主席已無懸念
汪洋是七名政治局常委中唯一當選政協委員的,按慣例將出任政協主席。
二、統戰部長尤權罕見未入政協名單
統戰部長尤權未出現在政協名單,打破統戰部長兼任政協副主席的慣例。看來政協副主席的人選爭奪很激烈。
三、河南省委書記謝伏瞻入列
謝伏瞻是99人中唯一的現任省委書記,料將卸職,轉任政協副主席。今年63歲的謝伏瞻2016年3月由河南省長升為省委書記,至今2年。
謝伏瞻曾長期在中共國務院發展研究中心工作,2006年任中共國家統計局局長,2008年出任國務院研究室主任,成為時任中共總理溫家寶的頭號智囊。
四、胡溫習王四親信助力汪洋
除了溫家寶智囊謝伏瞻外,習陣營還有多名敏感人物列入政協名單,料在汪洋手下擔當重要角色。
55歲的陳世炬曾長期擔任胡錦濤的貼身大祕,2013年3月胡錦濤退休後,陳世炬任12屆全國政協委員,同時任中辦副主任;此次再度進入13屆全國政協名單。
63歲的發改委主任何立峰入選全國政協名單。何立峰是習近平的福建舊部。調職發改委之前,何立峰擔任天津市委副書記。何立峰能否出任政協副主席,晉升副國級,有待觀察。
65歲的黎曉宏入選全國政協名單。黎曉宏是王岐山的親信,曾任王的祕書,去年9月卸任中央巡視工作領導小組辦公室主任。
五、高危高官雲集政協
19大出局的前政治局委員劉奇葆列入全國政協名單,預料將任政協副主席;但同時提前出局的張春賢、李源潮缺席該名單。
19大前提前卸職的山西省委書記王儒林、江蘇省委書記羅志軍、江西省委書記強衛由全國人大轉入全國政協名單,但提前免職的湖南省委書記徐守盛等人未列入。
這些江派高官自18大以來,出事傳聞不斷,會否步蘇榮、令計劃等政協高官落馬後塵,將是中國政局發展看點之一。

劉奇葆、王儒林、羅志軍、強衛等江派高官自18大以來,出事傳聞不斷,會否步蘇榮、令計劃等政協高官落馬後塵,將是中國政局發展看點之一。(新紀元合成圖)
六、紅二代全面退場
新一屆全國政協委員人數不但是近25年來最少,連「紅色後代」的數量也大幅減少。
中共已故領導人毛澤東的孫子毛新宇、鄧小平女兒鄧楠、陳雲之子陳元都沒留任。
此外,中共前黨魁江澤民的堂妹江澤慧、李鵬的女兒李小琳、朱鎔基的女兒朱燕來等中共第三代領導人的親屬、子女也不在名單內。
新一屆政協委員的「紅色後人」除了周恩來侄女周秉建外,其他「紅色後代」基本上消失了。
七、大批文藝界委員不再連任
新一屆全國政協委員名單中,文藝界委員共122人,只有38人曾是12屆委員。大批文藝界委員不再連任,包括江澤民的情婦宋祖英、與薄熙來關係密切的趙本山等人均落選政協名單。
此外,12屆委員中宋丹丹、黃宏、張國立、陳思思、濮存昕、莫言、陳凱歌、姜昆等人也均不在名單中。
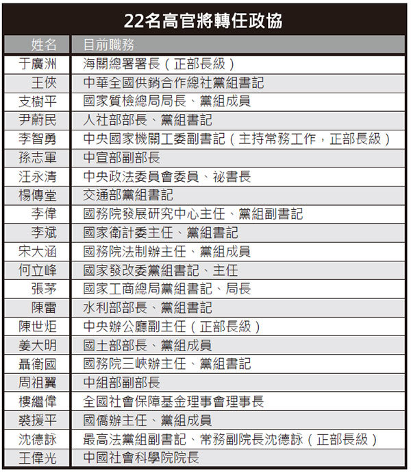
八、22名部級高官將卸職
另外,現任中央和國家機關領導共有22人(詳表)列入全國政協委員名單,意味著他們即將卸職,轉而擔任政協閒職。

汪洋看管江家「三大老虎」吳志明、王榮、夏德仁
第13屆全國政協委員會委員共2158人,包括諸多退居二線的省部級或副國級高官,其中有很多人具江派背景,此前傳出被查傳聞。
比如,中共界別99人名單中,包括:18屆政治局委員、前中宣部長劉奇葆,前山西省委書記王儒林、前江蘇省委書記羅志軍、前江西省委書記強衛、前上海市長楊雄、前宗教局長葉小文、前教育部長袁貴仁,以及前國安部長耿惠昌等人。
這些人都是江派背景濃厚的高官,都曾積極追隨江澤民迫害法輪功。18大以來,頻有他們涉江派政變、家族貪腐、被貶職及被調查等傳聞。
尤其值得關注的是,99人名單中包括江澤民家族三大要員:吳志明、王榮、夏德仁。
吳志明是江澤民弟弟江澤寬之子,被江澤民一手提拔。吳志明1998年起歷任上海公安局長和政法委書記長達十多年,直到2012年5月,轉任上海市政協副主席,2013年1月任上海市政協主席。
吳志明掌控上海政法系統期間,積極追隨江澤民迫害法輪功,上海是迫害法輪功最嚴重的城市之一。吳志明因此被海外追查迫害法輪功國際組織列入追查通告。
近年來,吳志明政法系統搭檔接連落馬,其本人被中紀委約談、被查等出事傳聞不斷。
王榮則是江澤民集團「江蘇幫」要員,曾任江蘇省常委、蘇州市委書記。外界盛傳,王榮是中共前黨魁江澤民妻子王冶坪的侄子。
2009年,時任廣東省委書記汪洋在廣東清洗江派人馬。同年6月,江澤民「空降」王榮出任深圳市委副書記,阻止汪洋擴大查案;2010年4月,王榮升任深圳市委書記。
2015年2月,王榮被調任廣東省政協主席。廣東省政協主席不僅被外界認為是一個「花瓶」職位,而且還是一個高危職位,此前兩任省政協主席朱明國、陳紹基均已落馬。王榮被調離前後,其在深圳的多名舊部被查。
另一名「江家老虎」是夏德仁,他是江澤民集團「遼寧幫」要員,長期在大連市與遼寧省任職,於2013年1月出任遼寧省政協主席,據稱是江澤民的外甥。
據《江澤民其人》一書披露,2003年1月,江澤民把自己的外甥夏德仁調任遼寧省省委常委、大連市市委副書記、大連市市長。從此江澤民到大連就像在自己家裡一樣呼風喚雨。
中共人大與政協系統曾長期被江派操控,也成為江派高官退居二線後的集散地。18大以來,習近平、王岐山發動「打虎」運動,許多江派高官被調虎離山,進入人大、政協系統後落馬。政協系統落馬的副國級高官就包括政協副主席蘇榮、令計劃。
19大後,習陣營人馬、中央書記處書記尤權接任統戰部長;七名常委中汪洋進入政協名單,接任政協主席已無懸念。這意味著,習陣營已從江派手裡接管政協系統,對政協統戰系統中江派勢力的清洗進入新階段。
汪洋於2007年至2012年任廣東省委書記期間,大力圍剿江派勢力,包括江系前廣東省委書記張德江、李長春的舊部,清洗大批政法系周永康人馬、江派廣東幫高官;並延燒到周永康和江澤民情婦、前深圳市委書記黃麗滿。當時,江澤民急調王榮「空降」深圳,王榮上任後不久就宣布「大赦涉案高官」,與汪洋公開叫板,阻止汪洋擴大查案。王榮因此多次遭到汪洋的「嚴厲批評」。
汪洋接掌政協後,政協系統「打虎」將有什麼新局面?江澤民家族三隻「老虎」,吳志明、王榮、夏德仁命運如何,將是中國時局發展看點之一。

政治局常委汪洋近日當選政協委員,按慣例將出任政協主席,江澤民家族「三大老虎」吳志明、王榮、夏德仁恐怕要被他看管了。(新紀元合成圖)
尤權曝宋祖英趙本山落選政協內幕
1月25日公布的2158名政協委員名單中,文藝界委員共122人,其中有38人曾是12屆委員。
曾連任三屆政協委員的黃宏和宋祖英沒有出現在名單中,而12屆委員中的趙本山、宋丹丹、張國立、陳思思、濮存昕、莫言、陳凱歌及姜昆等人也均不在名單中。
中共中央書記處書記、中央統戰部部長尤權,就委員人選的推薦提名情況和建議名單,在政協常委會上傳達北京高層的要求:堅持「誰推薦、誰負責」,所有人選的推薦提名,由高層組織和把關,對政治上、廉潔上有問題和社會形象不佳、履職情況不好的人選,堅決不作安排。
看來,宋祖英、趙本山就屬於社會形象不佳者。
18大以來,江澤民情婦宋祖英每況愈下,成為江澤民失勢的風向標。最新消息稱,宋祖英日前被雙重調查。
1月19日,海外博聞社報導稱,中共海政文工團團長宋祖英,因涉嫌於2002年、2003年和2006年違規動用軍費和文化部有關經費,分別在悉尼、維也納和華盛頓舉辦個人演唱會,1月13日接受中紀委和軍方檢察機關的雙重調查。
消息還稱,宋祖英的演唱會總策劃、文化部特別巡視員、曾慶紅的胞弟曾慶淮,以及宋祖英音樂會的音樂總監、中國文聯副主席、中國音樂家協會黨組書記徐沛東也分別被中紀委傳訊。
此外,宋祖英的胞弟宋祖玉深陷深圳航空貪腐案,也已被中紀委另案調查。
不過,早在2014年年中,就曾傳出宋祖英因違規動用經費舉辦個人演唱會被調查的消息。
當時的消息稱,時任中紀委書記王岐山於2014年5月到301醫院聆訊前中共軍委副主席徐才厚,徐交代了自己幾次挪用軍費,贊助宋祖英在海外舉辦個人演唱會的「軍事祕密」。
江澤民好色淫亂醜聞已為海內外皆知,特別是江與宋祖英的苟且之事早在海內外流傳。
香港出版的《「母老虎」宋祖英》、《沈冰自述:我和周永康的故事》等著作曾披露,在當上江澤民的情婦之前,宋祖英曾在曾慶淮的撮合下,成為曾慶紅的情婦。而在成為曾慶紅的情婦之前,曾慶淮通過控制央視春晚的運作,已經與宋祖英有不正當關係。

江澤民與宋祖英淫亂之事早在海內外流傳。在當上江澤民的情婦之前,宋祖英(中)與曾慶紅、曾慶淮(左)都有不正當關係。(大紀元資料室)
新紀元出版社在2014年出版了《江澤民失勢 宋祖英出事》,書中說,古有「妲己」禍亂朝廷,今有「國母」淫亂天綱。湘西發現「九頭鳥」,北京出現水中「大劇院」墳。

新紀元2014年出版《江澤民失勢 宋祖英出事》,書中說,古有「妲己」禍亂朝廷,今有「國母」淫亂天綱。(新紀元)
鮮為人知的是,「宋江醜聞」殃及每位中國人。宋祖英與江澤民的曖昧關係,民間已流傳20多年,這裡面不光有明星緋聞或官場醜聞,更有政治祕聞。
有趣的是,宋江兩人背後還有很多古老傳說和民間高人的預言,無論是九頭鳥還是蛤蟆精,無論是《聖經啟示錄》還是《馬克思成魔之路》,這些事情也都是和老百姓日常生活息息相關的事。
黨媒暗示趙本山宋祖英關係曖昧
與宋祖英關係密切的惡俗小品王趙本山,自2012年薄熙來重慶事件爆發後也是醜聞不斷。
趙本山因積極追隨江澤民在中共央視春晚詆毀、污衊法輪功而發跡。據報,趙本山是薄熙來和周永康密謀政變的核心人物之一,被列為政變後的「文化部部長」。

趙本山因積極追隨江澤民在央視春晚詆毀法輪功而發跡,是薄熙來和周永康密謀政變的核心人物之一。(大紀元資料室)
2014年10月,趙本山接連缺席國家、省、市三級文藝座談會後,持續陷入輿論漩渦。中共黨媒頻曝趙本山的各種醜聞,趙本山涉黑、涉黃、被抓、被自殺、作品被封殺等不利消息頻傳。
中共黨媒還多次發文暗示趙本山與宋祖英之間的曖昧關係。
2014年8月,大陸網站流傳〈趙本山宋祖英「兄妹」八大驚人祕聞〉博文。文章稱,在趙本山心中始終有一個重要的位置留給他的紅顏知己宋祖英,盤點他們八大交往祕聞:
送關心,趙本山為宋祖英養胃,宋為趙治腳;療情傷,趙本山成名鬧離婚,宋祖英用歌聲安慰;享祕密,趙本山出車禍宋祖英看望,兩人分享新戀情;訴心事,兩人土炕聊天共抗風言風語;渡難關,趙本山父親去世,宋祖英一路哭到趙老家;破首例,宋祖英為趙本山唱「二人轉」;獻專屬,趙本山用私人飛機接送宋祖英;互撐場,兩人相互助陣。
如今兩人同時醜聞纏身,雙雙落選政協,接下來還有好戲看。◇
|
|








